Molièri 30
EUROFARMA LABORATÓRIOS S.A.
IDENTIFICAÇÃO DO MEDICAMENTO
Molièri 30
drospirenona + etinilestradiol
Comprimido 3 mg + 0,03 mg
MEDICAMENTO SIMILAR EQUIVALENTE AO MEDICAMENTO REFERÊNCIA
FORMA FARMACÊUTICA E APRESENTAÇÕES
Comprimido revestido
Embalagens com 21 ou 63 comprimidos
USO ORAL
USO ADULTO
COMPOSIÇÃO
Cada comprimido revestido contém:
| drospirenona | 3 mg |
| etinilestradiol | 0,03 mg |
| excipientes q.s.p | 1 comprimido |
Excipientes: lactose1 monoidratada, amido, crospovidona, povidona, polissorbato 80, estearato de magnésio, dióxido de titânio, macrogol, talco, óxido de ferro amarelo, álcool polivinílico.
INFORMAÇÕES AO PACIENTE
PARA QUÊ ESTE MEDICAMENTO É INDICADO?
Molièri® 30 (drospirenona + etinilestradiol) é utilizado para prevenir a gravidez2. Este medicamento proporciona também benefícios adicionais: melhora dos sintomas3 associados à retenção de líquido, como distensão abdominal (aumento do volume do abdome4), inchaço5 ou ganho de peso; melhora da acne6 e redução do excesso de oleosidade da pele7 e dos cabelos.
COMO ESTE MEDICAMENTO FUNCIONA?
Molièri® 30 (drospirenona + etinilestradiol) é um contraceptivo oral combinado. Cada comprimido revestido contém uma combinação de dois hormônios femininos: a drospirenona (progestógeno) e o etinilestradiol (estrogênio). Devido às pequenas concentrações destes hormônios, considera-se Molièri® 30 (drospirenona + etinilestradiol) um contraceptivo combinado de baixa dose.
Os hormônios contidos em Molièri® 30 (drospirenona + etinilestradiol) previnem a gravidez2 por meio de diversos mecanismos, sendo que os mais importantes são inibição da ovulação8 e alterações na secreção cervical (no colo uterino9).
Outras características não-relacionadas com a prevenção da gravidez2
Os contraceptivos combinados reduzem a duração e a intensidade do sangramento menstrual, diminuindo o risco de anemia10 por deficiência de ferro. A cólica menstrual também pode se tornar menos intensa ou desaparecer completamente.
Além disso, há evidências de que alguns distúrbios ocorrem com menos frequência em usuárias de contraceptivos contendo 0,05 mg de etinilestradiol (“pílula de alta dose”), tais como: doença benigna da mama11, cistos ovarianos, infecções12 pélvicas13 (doença inflamatória pélvica14 ou DIP), gravidez ectópica15 (quando o feto16 se fixa fora do útero17) e câncer18 do endométrio19 (tecido20 de revestimento interno do útero17) e dos ovários21. Para os contraceptivos de baixa dose confirmou-se até o momento que há uma redução da ocorrência de casos de câncer18 ovariano e de endométrio19.
Um dos hormônios de Molièri® 30 (drospirenona + etinilestradiol), a drospirenona, possui propriedades especiais que produzem efeitos benéficos, além da contracepção22: prevenção do ganho de peso e de outros sintomas3, como distensão abdominal e inchaço5, relacionados à retenção de líquido causada por hormônios presentes tanto em contraceptivos orais quanto em certos momentos do ciclo menstrual normal. A drospirenona também possui atividade antiandrogênica, que auxilia na redução da acne6 (espinhas) e do excesso de oleosidade da pele7 e dos cabelos. Estas propriedades especiais fazem da drospirenona um hormônio23 similar a progesterona (hormônio23 feminino que o corpo produz).
QUANDO NÃO DEVO USAR ESTE MEDICAMENTO?
Não use contraceptivo oral combinado se você tem qualquer uma das condições descritas a seguir.
Caso apresente qualquer uma destas condições, informe seu médico antes de iniciar o uso de Molièri® 30 (drospirenona + etinilestradiol). Ele pode lhe recomendar o uso de outro contraceptivo oral ou de outro método contraceptivo (não hormonal).
- história atual ou anterior de coágulo24 em uma veia da perna (trombose25), do pulmão26 (embolia27 pulmonar) ou outras partes do corpo;
- história atual ou anterior de ataque cardíaco ou derrame28 cerebral, que é causado por um coágulo24 (de sangue29) ou por um rompimento de um vaso sanguíneo no cérebro30;
- história atual ou anterior de doenças que podem indicar ataque cardíaco (como angina31 pectoris que causa uma intensa dor no peito32, podendo se irradiar para o braço esquerdo) ou de um derrame28 (como um episódio isquêmico33 transitório ou um pequeno derrame28 sem efeitos residuais);
- presença de um alto risco para a formação de coágulos arteriais ou venosos (veja item “Contraceptivos e a trombose” e consulte seu médico que irá decidir se você poderá utilizar Molièri® 30 (drospirenona + etinilestradiol));
- história atual ou anterior de um certo tipo de enxaqueca34 acompanhada por sintomas3 neurológicos focais tais como sintomas3 visuais, dificuldade para falar, fraqueza ou adormecimento em qualquer parte do corpo;
- diabetes mellitus35 com comprometimento de vasos sanguíneos36;
- história atual ou anterior de doença do fígado37 (cujos sintomas3 podem ser amarelamento da pele7 ou coceira do corpo todo) e enquanto seu fígado37 ainda não voltou a funcionar normalmente;
- história atual ou anterior de câncer18 que pode se desenvolver sob a influência de hormônios sexuais (p.ex., câncer18 de mama11 ou dos órgãos genitais);
- mau funcionamento dos rins38 (insuficiência renal39 grave ou insuficiência renal39 aguda);
- presença ou antecedente de tumor40 no fígado37 (benigno ou maligno);
- presença de sangramento vaginal sem explicação;
- ocorrência ou suspeita de gravidez2;
- hipersensibilidade (alergia41) a qualquer um dos componentes de Molièri® 30 (drospirenona + etinilestradiol). O que pode causar, por exemplo, coceira, erupção42 cutânea43 ou inchaço5.
Se qualquer um destes casos ocorrer pela primeira vez enquanto estiver tomando contraceptivo oral, descontinue o uso imediatamente e consulte seu médico. Neste período, outras medidas contraceptivas não- hormonais devem ser empregadas (veja também o item: “4. O que devo saber antes de usar este medicamento?”).
O QUE DEVO SABER ANTES DE USAR ESTE MEDICAMENTO?
Advertências e Precauções:
Nesta bula estão descritas várias situações em que o uso do contraceptivo oral deve ser descontinuado ou em que pode haver diminuição da sua eficácia. Nestas situações, deve-se evitar relação sexual ou, então, utilizar adicionalmente métodos contraceptivos não-hormonais como, por exemplo, preservativo ou outro método de barreira. Não use os métodos da tabelinha (do ritmo ou Ogino-Knaus) ou da temperatura. Esses métodos podem falhar, pois os contraceptivos hormonais modificam as variações de temperatura e do muco cervical que ocorrem durante o ciclo menstrual normal.
Molièri® 30 (drospirenona + etinilestradiol), como todos os demais contraceptivos orais, não protege contra as infecções12 causadas pelo HIV44 (AIDS), nem contra qualquer outra doença sexualmente transmissível. É recomendável consultar o médico regularmente para que ele possa realizar os exames clínico geral e ginecológico de rotina e confirmar se o uso de Molièri® 30 (drospirenona + etinilestradiol) pode ser continuado.
Antes de iniciar o tratamento, converse com o seu médico sobre os riscos e os benefícios de Molièri® 30 (drospirenona + etinilestradiol).
O uso de contraceptivo combinado requer cuidadosa supervisão médica nas condições descritas abaixo. Essas condições devem ser comunicadas ao médico antes do início do uso de Molièri® 30 (drospirenona + etinilestradiol): Fumo; diabetes45; excesso de peso; pressão alta; alteração na válvula cardíaca46 ou alteração do batimento cardíaco; inflamação47 das veias48 (flebite49 superficial); veias48 varicosas; qualquer familiar direto que já teve um coágulo24 (trombose25 nas pernas, pulmões50 (embolia27 pulmonar) ou qualquer outra parte do corpo), ataque cardíaco ou derrame28 em familiar jovem; enxaqueca34; epilepsia51 (veja o item “Molièri® 30 (drospirenona + etinilestradiol) e outros medicamentos”); aumento do nível sanguíneo de potássio (por exemplo, devido a problemas no rim52) e adicionalmente, utilização de medicamentos diuréticos53 que podem aumentar o nível sanguíneo de potássio (pergunte ao seu médico); você ou algum familiar direto tem ou já apresentou níveis altos de colesterol54 ou triglicérides55 (um tipo de gordura56) no sangue29; algum familiar direto que tem ou já teve câncer18 de mama11; doença do fígado37 ou da vesícula biliar57; doença de Crohn58 ou colite59 ulcerativa (doença inflamatória crônica do intestino); lupus60 eritematoso61 sistêmico62 (doença do sistema imunológico63); síndrome64 hemolítico-urêmica (alteração da coagulação65 sanguínea que causa insuficiência renal39); anemia falciforme66; condição que tenha ocorrido pela primeira vez, ou piorado, durante a gravidez2 ou uso prévio de hormônios sexuais como, por exemplo, perda de audição, porfiria67 (doença metabólica), herpes gestacional (doença de pele7) e coreia de Sydenham68 (doença neurológica); tem ou já apresentou cloasma69 (pigmentação marrom-amarelada da pele7, especialmente a do rosto). Nesse caso, evite a exposição excessiva ao sol ou à radiação ultravioleta; angioedema70 hereditário (estrogênios exógenos podem induzir ou intensificar os seus sintomas3). Consulte seu médico imediatamente se você apresentar sintomas3 de angioedema70, tais como: inchaço5 do rosto, língua71 e/ou garganta72, dificuldade para engolir ou urticária73 junto com dificuldade para respirar.
Se algum destes casos ocorrer pela primeira vez, reaparecer ou agravar-se enquanto você estiver tomando contraceptivo, fale com seu médico.
Contraceptivos e a trombose25
A trombose25 é a formação de um coágulo24 sanguíneo que pode interromper a passagem do sangue29 nos vasos. Algumas vezes, a trombose25 ocorre nas veias48 profundas das pernas (trombose venosa profunda74). O tromboembolismo75 venoso (TEV) pode se desenvolver se você estiver tomando ou não uma pílula. Ele também pode ocorrer se você estiver grávida. O coágulo24 pode se soltar das veias48 onde foi formado e deslocar-se para as artérias76 pulmonares, causando a embolia27 pulmonar. Os coágulos sanguíneos também podem ocorrer muito raramente nos vasos sanguíneos36 do coração77 (causando o ataque cardíaco). Os coágulos ou a ruptura de um vaso no cérebro30 podem causar o derrame28. Estudos de longa duração sugerem que pode existir uma ligação entre o uso de pílula (também chamada de contraceptivo oral combinado ou pílula combinada, pois contém dois diferentes tipos de hormônios femininos chamados estrogênios e progestógenos) e um risco aumentado de coágulos arteriais e venosos, embolia27, ataque cardíaco ou derrame28. A ocorrência destes eventos é rara.
O risco de ocorrência de tromboembolismo75 venoso é mais elevado durante o primeiro ano de uso. Este aumento no risco está presente em usuárias de primeira vez de contraceptivo combinado e em usuárias que estão voltando a utilizar o mesmo contraceptivo combinado utilizado anteriormente ou outro contraceptivo combinado (após 4 semanas ou mais sem utilizar pílula). Dados de um grande estudo sugerem que o risco aumentado está principalmente presente nos 3 primeiros meses.
O risco de ocorrência de tromboembolismo75 venoso em usuárias de pílulas contendo baixa dose de estrogênio (<0,05 mg de etinilestradiol) é duas a três vezes maior que em não usuárias de COCs, que não estejam grávidas e permanece menor do que o risco associado à gravidez2 e ao parto.
Muito ocasionalmente, os eventos tromboembólicos arteriais ou venosos podem causar incapacidade grave permanente, podendo provocar risco para a vida da usuária ou podem inclusive ser fatais.
O tromboembolismo75 venoso se manifesta como trombose venosa profunda74 e/ou embolia27 pulmonar e pode ocorrer durante o uso de qualquer contraceptivo hormonal combinado.
Em casos extremamente raros, os coágulos sanguíneos também podem ocorrer em outras partes do corpo incluindo fígado37, intestino, rins38, cérebro30 ou olhos78.
Se ocorrer qualquer um dos eventos mencionados a seguir, interrompa o uso da pílula e contate seu médico imediatamente se notar sintomas3 de:
- trombose venosa profunda74, tais como: inchaço5 de uma perna ou ao longo de uma veia da perna, dor ou sensibilidade na perna que pode ser sentida apenas quando você estiver em pé ou andando, sensação aumentada de calor na perna afetada, vermelhidão ou descoloramento da pele7 da perna;
- embolia27 pulmonar, tais como: início súbito de falta inexplicável de ar ou respiração rápida, tosse de início abrupto que pode levar a tosse com sangue29, dor aguda no peito32 que pode aumentar com a respiração profunda, ansiedade, tontura79 grave ou vertigem80, batimento cardíaco rápido ou irregular. Alguns destes sintomas3 (por exemplo, falta de ar, tosse) não são específicos e podem ser erroneamente interpretados como eventos mais comuns ou menos graves (por exemplo, infecções12 do trato respiratório);
- tromboembolismo75 arterial (vaso sanguíneo arterial bloqueado por um coágulo24 que se deslocou);
- derrame28, tais como: diminuição da sensibilidade ou da força motora afetando, de forma súbita a face81, braço ou perna, especialmente em um lado do corpo, confusão súbita, dificuldade para falar ou compreender; dificuldade repentina para enxergar com um ou ambos os olhos78; súbita dificuldade para caminhar, tontura79, perda de equilíbrio ou de coordenação, dor de cabeça82 repentina, intensa ou prolongada, sem causa conhecida, perda de consciência ou desmaio, com ou sem convulsão83;
- coágulos bloqueando outros vasos arteriais, tais como: dor súbita, inchaço5 e ligeira coloração azulada (cianose84) de uma extremidade, abdome agudo85;
- ataque cardíaco, tais como: dor, desconforto, pressão, peso, sensação de aperto ou estufamento no peito32, braço ou abaixo do esterno86; desconforto que se irradia para as costas87, mandíbula88, garganta72, braços, estômago89; saciedade, indigestão ou sensação de asfixia90, sudorese91, náuseas92, vômitos93 ou tontura79, fraqueza extrema, ansiedade ou falta de ar, batimentos cardíacos rápidos ou irregulares.
Seu médico irá verificar se, por exemplo, você possui um risco maior de desenvolver trombose25 devido a combinação de fatores de risco ou talvez um único fator de risco94 muito alto. No caso de uma combinação de fatores de risco, o risco pode ser mais alto que uma simples adição de dois fatores individuais. Se o risco for muito alto, seu médico não irá prescrever o uso da pílula (veja item “3. Quando não devo usar este medicamento?”).
O risco de coágulo24 arterial ou venoso (por exemplo, trombose venosa profunda74, embolia27 pulmonar, ataque cardíaco) ou derrame28 aumenta:
- com a idade;
- se você estiver acima do peso;
- se qualquer familiar direto seu teve um coágulo24 (trombose25 nas pernas, pulmão26 (embolia27 pulmonar) ou qualquer outra parte do corpo), ataque cardíaco ou derrame28 em idade jovem, ou se você ou qualquer familiar tiver ou suspeitar de predisposição hereditária. Neste caso você deve ser encaminhada a um especialista antes de decidir pelo uso de qualquer contraceptivo hormonal combinado. Certos fatores sanguíneos que podem sugerir tendência para trombose25 venosa ou arterial incluem resistência a proteína C ativada, hiper-homocisteinemia, deficiência de antitrombina III, proteína C e proteína S, anticorpos95 antifosfolipídios (anticorpos95 anticardiolipina, anticoagulante96 lúpico);
- com imobilização prolongada (por exemplo, durante o uso de gesso ou tala97 em sua (s) perna (s)), cirurgia de grande porte, qualquer intervenção cirúrgica em membros inferiores ou trauma extenso. Informe seu médico. Nestas situações, é aconselhável descontinuar o uso da pílula (em casos de cirurgia programada você deve descontinuar o uso pelo menos 4 semanas antes) e não reiniciá-lo até, pelo menos, duas semanas após o total restabelecimento;
- tabagismo (com consumo elevado de cigarros e aumento da idade, o risco torna-se ainda maior, especialmente em mulheres com idade superior a 35 anos). Descontinue o consumo de cigarros durante o uso de pílula, especialmente se tem mais de 35 anos de idade;
- se você ou alguém de sua família tem ou teve altos níveis de colesterol54 ou triglicérides55;
- se você tem pressão alta. Se você desenvolver pressão alta durante o uso de pílula, seu médico poderá pedir que você descontinue o uso;
- se você tem enxaqueca34;
- se você tem distúrbio da válvula do coração77 ou certo tipo de distúrbio do ritmo cardíaco.
Imediatamente após o parto, as mulheres têm risco aumentado de formação de coágulos, portanto, pergunte ao seu médico quando você poderá iniciar o uso de pílula combinada após o parto.
Contraceptivos e o câncer18
O câncer18 de mama11 é diagnosticado com uma frequência um pouco maior entre as usuárias dos contraceptivos orais, mas não se sabe se esse aumento é devido ao uso do contraceptivo. Pode ser que esta diferença esteja associada à maior frequência com que as usuárias de contraceptivos orais consultam seus médicos. O risco de câncer18 de mama11 desaparece gradualmente após a descontinuação do uso do contraceptivo hormonal combinado. É importante examinar as mamas98 regularmente e contatar o médico se você sentir qualquer caroço nas mamas98.
Em casos raros, foram observados tumores benignos de fígado37 e, mais raramente, tumores malignos de fígado37 nas usuárias de contraceptivos orais. Em casos isolados esses tumores podem causar hemorragias99 internas com risco para a vida da paciente. Consulte imediatamente o seu médico, caso você sinta dor abdominal intensa.
O fator de risco94 mais importante para o câncer18 cervical (câncer18 de colo uterino9) é a infecção100 persistente por HPV (papilomavírus humano). Alguns estudos indicaram que o uso prolongado de contraceptivos orais pode contribuir para este risco aumentado, mas continua existindo controvérsia sobre a extensão em que esta ocorrência possa ser atribuída aos efeitos concorrentes, por exemplo, da realização de exame cervical e do comportamento sexual, incluindo a utilização de contraceptivos de barreira.
Os tumores mencionados acima podem provocar risco para a vida da usuária ou podem ser fatais.
Molièri® 30 (drospirenona + etinilestradiol), a gravidez2 e a amamentação101
Você não deve usar Molièri® 30 (drospirenona + etinilestradiol) quando há suspeita de gravidez2 ou durante a gestação.
Se você suspeitar da possibilidade de estar grávida durante o uso de Molièri® 30 (drospirenona + etinilestradiol), consulte seu médico o mais rápido possível. Entretanto, estudos epidemiológicos abrangentes não revelaram risco aumentado de malformações102 congênitas103 em crianças nascidas de mulheres que tenham utilizado COC antes da gestação. Também não foram verificados efeitos teratogênicos104 decorrentes da ingestão acidental de COCs no início da gestação.
“Categoria X (Em estudos em animais e mulheres grávidas, o fármaco105 provocou anomalias fetais, havendo clara evidência de risco para o feto16 que é maior do que qualquer benefício possível para a paciente) – Este medicamento não deve ser utilizado por mulheres grávidas ou que possam ficar grávidas durante o tratamento.” De modo geral, o uso de Molièri® 30 (drospirenona + etinilestradiol) durante a amamentação101 não é recomendado. Se desejar tomar contraceptivo oral durante a amamentação101, converse primeiramente com seu médico.
Molièri® 30 (drospirenona + etinilestradiol) e outros medicamentos
O uso de alguns medicamentos pode exercer uma influência nos níveis sanguíneos de Molièri® 30 (drospirenona + etinilestradiol), podendo reduzir a eficácia deste produto ou causar sangramentos inesperados. Estes incluem:
- medicamentos usados para o tratamento de:
- epilepsia51 (p.ex., primidona, fenitoína, barbitúricos, carbamazepina, oxcarbazepina, topiramato, felbamato);
- tuberculose106 (p.ex., rifampicina);
- AIDS e Hepatite107 C (também chamados de inibidores das proteases e inibidores não nucleosídios da transcriptase reversa);
- infecções12 fúngicas108 (griseofulvina, antifúngicos azólicos, por exemplo, itraconazol, voriconazol, fluconazol, cetoconazol);
- infecções12 bacterianas (antibióticos macrolídios, por exemplo, claritromicina, erotromicina);
- determinadas doenças cardíacas, pressão sanguínea alta (bloqueadores dos canais de cálcio, por exemplo, verapamil, diltiazem);
- artrites, artroses (etoricoxibe);
- medicamentos que contenham Erva de São João (usada principalmente para o tratamento de estados depressivos).
- suco de toronja (grapefruit).
Molièri® 30 (drospirenona + etinilestradiol) pode interferir na eficácia de outros medicamentos como, por exemplo:
- ciclosporina
- antiepilético lamotrigina
- melatonina
- midazolam
- teofilina
- tizanidina
Existe a possibilidade teórica de ocorrer um aumento de potássio no sangue29 em usuárias de Molièri® 30 (drospirenona + etinilestradiol) que tomem, ao mesmo tempo, outros medicamentos que podem aumentar os níveis de potássio no sangue29. Tais medicamentos incluem antagonistas dos receptores de angiotensina II, diuréticos53 (medicamentos que estimulam a eliminação de urina109) que podem aumentar o nível de potássio no sangue29 e antagonistas da aldosterona. Entretanto, em estudos realizados com mulheres que tomam drospirenona (combinada com estradiol) junto com um inibidor da enzima110 conversora de angiotensina (um medicamento para pressão) ou indometacina (um anti-inflamatório), observou-se que não houve diferença significativa nos níveis sanguíneos de potássio.
Alterações em exames laboratoriais
Se você precisar fazer algum exame de sangue29 ou outro teste laboratorial, informe ao seu médico ou ao laboratório que você está tomando Molièri®30 (drospirenona + etinilestradiol), pois os contraceptivos orais podem afetar os resultados dos exames.
Efeitos sobre a capacidade de dirigir veículos e operar máquinas
Não foram conduzidos estudos e não foram observados efeitos sobre a habilidade de dirigir veículos ou operar máquinas em usuárias de COCs.
Informe ao seu médico ou cirurgião-dentista se você está fazendo uso de algum outro medicamento.
Também informe a qualquer outro médico ou dentista, que venha a lhe prescrever outro medicamento, que você está tomando Molièri® 30 (drospirenona + etinilestradiol). Pode ser necessário o uso adicional de um método contraceptivo e, neste caso, seu médico lhe dirá por quanto tempo deverá usá-lo.
Não use medicamento sem o conhecimento do seu médico. Pode ser perigoso para a sua saúde111.
ONDE, COMO E POR QUANTO TEMPO POSSO GUARDAR ESTE MEDICAMENTO?
Cuidados de conservação
Conservar em temperatura ambiente (entre 15ºC e 30ºC).
Número de lote e datas de fabricação e validade: vide embalagem.
Não use medicamento com o prazo de validade vencido. Guarde-o em sua embalagem original.
Características do produto
Comprimidos redondos revestidos por película amarela.
Antes de usar, observe o aspecto do medicamento. Caso ele esteja no prazo de validade e você observe alguma mudança no aspecto, consulte o farmacêutico para saber se poderá utilizá-lo.
TODO MEDICAMENTO DEVE SER MANTIDO FORA DO ALCANCE DAS CRIANÇAS.
COMO DEVO USAR ESTE MEDICAMENTO?
Quando usados corretamente, o índice de falha dos contraceptivos orais combinados é de aproximadamente 1% ao ano (uma gestação a cada 100 mulheres por ano de uso). O índice de falha pode aumentar quando há esquecimento de tomada dos comprimidos ou quando estes são tomados incorretamente, ou ainda em casos de vômitos93 dentro de 3 a 4 horas após a ingestão de um comprimido ou diarreia112 intensa, bem como interações medicamentosas.
A cartela de Molièri® 30 (drospirenona + etinilestradiol) contém 21 comprimidos revestidos. No verso da cartela encontra-se indicado o dia da semana em que você deve tomar cada comprimido. Tome um comprimido por dia, aproximadamente à mesma hora, com auxílio de um pouco de líquido, se necessário.
Siga a direção das flechas, acompanhando a ordem dos dias da semana, até que você tenha tomado todos os 21 comprimidos. Quando você terminar os comprimidos da cartela, faça uma pausa de 7 dias. Nesse período, cerca de 2 a 3 dias após a ingestão do último comprimido de Molièri® 30 (drospirenona + etinilestradiol), deve ocorrer sangramento semelhante ao menstrual (sangramento por privação hormonal).
Inicie nova cartela no oitavo dia, independentemente de ter parado ou não o sangramento. Isto significa que, em cada mês, você estará sempre iniciando uma nova cartela no mesmo dia da semana e que ocorrerá o sangramento por privação mais ou menos nos mesmos dias da semana.
Início do uso de Molièri® 30 (drospirenona + etinilestradiol)
Quando nenhum outro contraceptivo hormonal foi utilizado no mês anterior: Inicie o uso de Molièri® 30 (drospirenona + etinilestradiol) no primeiro dia de menstruação113, ou seja, tome o comprimido indicado com o dia da semana que corresponde ao primeiro dia de sangramento. Por exemplo, se a sua menstruação113 começar na sexta-feira, tome o comprimido indicado para “sexta-feira” no verso da cartela, seguindo a ordem dos dias. A ação contraceptiva de Molièri® 30 (drospirenona + etinilestradiol) inicia-se imediatamente. Não é necessário utilizar adicionalmente outro método contraceptivo.
Mudando de outro contraceptivo oral combinado, anel vaginal ou adesivo transdérmico (contraceptivo) para Molièri® 30 (drospirenona + etinilestradiol): Comece a tomar Molièri® 30 (drospirenona + etinilestradiol) após o término da cartela do outro contraceptivo que você estava usando. Isso significa que não haverá pausa entre as cartelas. Se o contraceptivo que estava tomando apresenta comprimidos inativos, ou seja, sem princípio ativo, inicie a tomada de Molièri® 30 (drospirenona + etinilestradiol) após a ingestão do último comprimido ativo do contraceptivo. Caso não saiba diferenciar os comprimidos ativos dos inativos, pergunte ao seu médico.
Você pode iniciar também o uso de Molièri® 30 (drospirenona + etinilestradiol) mais tarde, no máximo no dia seguinte ao último dia de pausa do comprimido anterior, ou no dia seguinte após ter tomado o último comprimido inativo do contraceptivo anterior. Se a paciente estiver mudando de anel vaginal ou adesivo transdérmico, deve começar preferencialmente no dia da retirada do último anel ou adesivo do ciclo ou, no máximo, no dia previsto para a próxima aplicação. Se você seguir essas instruções, não será necessário utilizar adicionalmente um outro método contraceptivo.
Mudando da minipílula para Molièri® 30 (drospirenona + etinilestradiol): Nesse caso, você deve parar de usar a minipílula e começar a tomar Molièri® 30 (drospirenona + etinilestradiol) no dia seguinte, no mesmo horário. Junto com Molièri® 30 (drospirenona + etinilestradiol), utilize um método contraceptivo de barreira (por exemplo, preservativo) caso você tenha relação sexual nos 7 primeiros dias de uso de Molièri® 30 (drospirenona + etinilestradiol).
Mudando de contraceptivo injetável, do implante114 ou do Sistema Intrauterino (SIU) com liberação de progestógeno para Molièri® 30 (drospirenona + etinilestradiol): Inicie o uso de Molièri® 30 (drospirenona + etinilestradiol) na data prevista para a próxima injeção115 ou no dia de extração (retirada) do implante114 ou do SIU. Adicionalmente, utilize um método contraceptivo de barreira (por exemplo, preservativo) caso tenha relação sexual nos 7 primeiros dias de uso de Molièri® 30 (drospirenona + etinilestradiol)
Molièri® 30 (drospirenona + etinilestradiol) e o pós-parto: No pós-parto, seu médico poderá aconselhá-la a esperar por um ciclo menstrual normal antes de iniciar o uso de Molièri®30 (drospirenona + etinilestradiol). Às vezes, você pode antecipar o uso de Molièri® 30 (drospirenona + etinilestradiol) com o consentimento do médico. Se você estiver amamentando, fale primeiramente com seu médico.
Molièri® 30 (drospirenona + etinilestradiol) e o pós-aborto: Consulte seu médico.
Informações adicionais para populações especiais
Crianças: Molièri® 30 (drospirenona + etinilestradiol) é indicado apenas para uso após a menarca116 (primeira menstruação113).
Pacientes idosas: Molièri® 30 (drospirenona + etinilestradiol) não é indicado para uso após a menopausa117.
Pacientes com insuficiência hepática118: Molièri® 30 (drospirenona + etinilestradiol) é contraindicado em mulheres com doença hepática119 grave. Veja itens “3. Quando não devo usar este medicamento?” e “4. O que devo saber antes de usar este medicamento?”.
Pacientes com insuficiência renal39: Molièri® 30 (drospirenona + etinilestradiol) é contraindicado em mulheres com insuficiência renal39 grave ou insuficiência renal39 aguda. Veja itens “3. Quando não devo usar este medicamento?” e “4. O que devo saber antes de usar este medicamento?”.
O que devo fazer em caso de distúrbios gastrintestinais (no estômago89 e nos intestinos120), como vômitos93 ou diarreia112 intensa?
Se ocorrerem vômitos93 ou diarreia112 intensa, as substâncias ativas do comprimido podem não ter sido absorvidas completamente. Se ocorrerem vômitos93 no período de 3 a 4 horas após a ingestão do comprimido, é como se tivesse se esquecido de tomá-lo. Portanto, siga o mesmo procedimento indicado no item “O que devo fazer quando eu me esquecer de usar este medicamento?”. Consulte seu médico em quadros de diarreia112 intensa
O que devo fazer em caso de sangramento inesperado?
Como ocorre com todos contraceptivos orais, pode surgir, durante os primeiros meses de uso, sangramento intermenstrual (gotejamento ou sangramento de escape), isto é, sangramento fora da época esperada. Neste caso, você pode usar absorventes higiênicos. Continue a tomar os comprimidos, pois, em geral, o sangramento intermenstrual cessa espontaneamente, uma vez que seu organismo tenha se adaptado ao contraceptivo oral (geralmente, após 3 meses de tomada dos comprimidos). Caso o sangramento não cesse continue mais intenso ou reinicie, consulte o seu médico.
O que devo fazer se não ocorrer o sangramento?
Se você tomar todos os comprimidos sempre no mesmo horário e não houve vômito121, diarreia112 intensa ou uso concomitante de outros medicamentos é pouco provável que esteja grávida. Continue tomando Molièri® 30 (drospirenona + etinilestradiol) normalmente.
Caso não ocorra sangramento por dois meses seguidos, você pode estar grávida. Consulte imediatamente seu médico. Não inicie nova cartela de Molièri® 30 (drospirenona + etinilestradiol) até que a suspeita de gravidez2 seja afastada pelo seu médico.
Quando posso interromper o uso de Molièri® 30 (drospirenona + etinilestradiol)?
Você pode parar o uso de Molièri® 30 (drospirenona + etinilestradiol) a qualquer momento. Porém, não pare de tomá-lo sem o conhecimento do seu médico.
Se você não quer engravidar após parar de usar Molièri® 30 (drospirenona + etinilestradiol), consulte o seu médico para que ele possa indicar outro método contraceptivo.
Se desejar engravidar, recomenda-se que você espere por um ciclo menstrual natural (sem o uso de contraceptivo). Converse com o seu médico.
Siga a orientação de seu médico, respeitando sempre os horários, as doses e a duração do tratamento. Não interrompa o tratamento sem o conhecimento do seu médico.
Este medicamento não deve ser partido, aberto ou mastigado.
O QUE DEVO FAZER QUANDO EU ME ESQUECER DE USAR ESTE MEDICAMENTO?
Se houver um atraso de menos de 12 horas do horário habitual, a proteção contraceptiva de Molièri® 30 (drospirenona + etinilestradiol) é mantida. Tome o comprimido que você esqueceu assim que lembrar e tome o próximo comprimido no horário habitual.
Se houver um atraso de mais de 12 horas do horário habitual, a proteção contraceptiva de Molièri® 30 (drospirenona + etinilestradiol) pode ficar reduzida, especialmente se o esquecimento da tomada ocorrer no começo ou no final da cartela. Veja abaixo como proceder em cada caso específico.
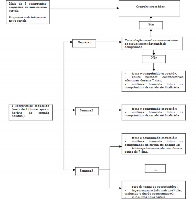
Se você esquecer de tomar 1 comprimido na primeira semana de uso
Tome o comprimido que você esqueceu, assim que lembrar (inclui-se a possibilidade de tomar dois comprimidos de uma só vez) e continue a tomar os próximos comprimidos no horário habitual. Utilize método contraceptivo adicional (método de barreira – por exemplo, preservativo) durante os próximos 7 dias. Se você teve relação sexual na semana anterior ao esquecimento da tomada do comprimido, há possibilidade de engravidar. Comunique o fato imediatamente ao seu médico.
Se você esquecer de tomar 1 comprimido na segunda semana de uso
Tome o comprimido que você esqueceu assim que lembrar (inclui-se a possibilidade de tomar dois comprimidos de uma só vez) e continue a tomar os próximos comprimidos no horário habitual. A proteção contraceptiva de Molièri® 30 (drospirenona + etinilestradiol) está mantida. Não é necessário utilizar método contraceptivo adicional.
Se você esquecer de tomar 1 comprimido na terceira semana de uso
Escolha uma das duas opções abaixo, sem a necessidade de utilizar método contraceptivo adicional:
- Tome o comprimido que você esqueceu assim que lembrar (inclui-se a possibilidade de tomar dois comprimidos de uma só vez) e continue a tomar os próximos comprimidos no horário habitual. Inicie a nova cartela assim que terminar a atual, sem que haja pausa entre uma cartela e outra. É possível que o sangramento ocorra somente após o término da segunda cartela. No entanto, pode ocorrer sangramento do tipo gotejamento ou de escape enquanto estiver tomando os comprimidos.
- Deixe de tomar os comprimidos da cartela atual, faça uma pausa de até 7 dias, contando inclusive o dia no qual esqueceu de tomar o comprimido e inicie uma nova cartela. Caso deseje manter o mesmo dia da semana para início de tomada, a pausa pode ser menor do que 7 dias. Por exemplo: se você iniciou a cartela na quarta-feira e esqueceu- se de tomar o comprimido na sexta-feira da última semana, você pode começar a nova cartela na quarta-feira da semana seguinte ao esquecimento, desta forma, você fará uma pausa de apenas 5 dias. Veja esquema ilustrativo abaixo:
Exemplo em caso de esquecimento:
|
Domingo |
Segunda |
Terça |
Quarta |
Quinta |
Sexta |
Sábado |
|
|
|
|
Início da cartela atual |
(2° dia) |
(3° dia) |
(4° dia) |
|
(5° dia) |
(6° dia) |
(7° dia) |
(8° dia) |
(9° dia) |
(10° dia) |
(11° dia) |
|
(12° dia) |
(13° dia) |
(14° dia) |
(15° dia) |
(16° dia) |
(17° dia) |
(18° dia) Pausa |
|
(19° dia) Pausa |
(20° dia) Pausa |
(21° dia) Pausa |
Início da nova cartela |
|
|
|
Mais de 1 comprimido esquecido
Se você esquecer de tomar mais de um comprimido de uma mesma cartela, consulte seu médico. Quanto mais comprimidos sequenciais forem esquecidos, menor será o efeito contraceptivo.
Se não ocorrer sangramento por privação hormonal (semelhante à menstruação113) no intervalo de pausa de 7 dias, pode ser que esteja grávida.
Consulte seu médico antes de iniciar uma nova cartela.

Em caso de dúvidas, procure orientação do farmacêutico ou de seu médico, ou cirurgião-dentista.
QUAIS OS MALES QUE ESTE MEDICAMENTO PODE ME CAUSAR?
Como ocorre com todo medicamento, você pode ter reações desagradáveis com o uso de Molièri® 30 (drospirenona + etinilestradiol).
Reações graves :
As reações graves associadas ao uso do contraceptivo, assim como os sintomas3 relacionados, estão descritos nos itens “4. O que devo saber antes de usar este medicamento?”, “Contraceptivos e a trombose” e “Contraceptivos e o câncer” e “3. Quando não devo usar este medicamento?”. Leia estes itens com atenção e não deixe de conversar com o seu médico em caso de dúvidas, ou imediatamente quando achar apropriado.
Outras possíveis reações:
Observaram-se as seguintes reações em usuárias de Molièri® 30 (drospirenona + etinilestradiol):
Reações adversas comuns (entre 1 e 10 em cada 100 usuárias podem ser afetadas): instabilidade emocional (alterações de humor), depressão/ estados depressivos, diminuição ou perda da libido122 (diminuição ou perda do desejo sexual), enxaqueca34, náuseas92, dor nas mamas98, sangramento uterino inesperado (sangramento entre períodos menstruais), sangramento vaginal (sangramento não específico do trato genital).
Reações adversas raras (entre 1 e 10 em cada 10.000 usuárias podem ser afetadas): eventos tromboembólicos arteriais e venosos*
* Frequência estimada a partir de estudos epidemiológicos envolvendo um grupo de usuárias de contraceptivos orais combinados.
A frequência foi limítrofe a muito rara.
Os termos eventos tromboembólicos arterial e venoso abrangem: qualquer bloqueio ou coágulo24 em uma veia periférica profunda, coágulos que percorrem o sistema venoso123 do sangue29 (p.ex., no pulmão26 é conhecido como embolia27 pulmonar ou como infarto124 pulmonar), ataque cardíaco causado por coágulos, derrame28 causado por um bloqueio do fornecimento de sangue29 para o cérebro30 ou no cérebro30.
Reações adversas relatadas com o uso da pílula, com frequência desconhecida são: eritema multiforme125 (uma condição da pele7 caracterizada por manchas vermelhas, coceira ou manchas de pele7 com áreas inchadas).
Descrição das reações adversas selecionadas:
As reações adversas com baixa frequência ou com início tardio dos sintomas3 relatadas no grupo de usuárias de contraceptivo oral combinado estão listadas abaixo, veja também itens “Quando não devo usar este medicamento?” e “O que devo saber antes de usar este medicamento?”.
Contraceptivos e o câncer18:
- A frequência de diagnósticos de câncer18 de mama11 é ligeiramente maior em usuárias de CO. Como o câncer18 de mama11 é raro em mulheres abaixo de 40 anos o aumento do risco é pequeno em relação ao risco geral de câncer18 de mama11. A causalidade com uso de COC é desconhecida,
- Tumores no fígado37 (benigno e maligno)
Outras condições:
- eritema nodoso126 (uma condição de pele7 caracterizada por nódulos vermelhos dolorosos);
- mulheres com hipertrigliceridemia (aumento de gordura56 no sangue29 resultando em um risco aumentado de pancreatite127 em usuárias de COCs);
- hipertensão128;
- ocorrência ou piora de condições para as quais a associação com o uso de COC não é conclusiva: icterícia129 (pigmentação amarelada da pele7) e/ou prurido130 relacionado à colestase131 (fluxo biliar bloqueado); formação de cálculos biliares, uma condição metabólica chamada de porfiria67, lúpus60 eritematoso61 sistêmico62 (uma doença crônica autoimune132), síndrome64 hemolítico urêmica, uma condição neurológica chamada Coreia de Sydenham68, herpes gestacional (um tipo de condição de pele7 que ocorre durante a gravidez2), otosclerose133 – relacionada à perda de audição;
- em mulheres com angioedema70 hereditário (caracterizado por inchaço5 repentino, por exemplo, dos olhos78, boca134, garganta72, etc), estrogênios exógenos podem induzir ou intensificar sintomas3 de angioedema70;
- distúrbios das funções do fígado37;
- alterações na tolerância à glicose135 ou efeitos sobre a resistência periférica136 à insulina137;
- doença de Crohn58, colite59 ulcerativa;
- cloasma69;
- hipersensibilidade (incluindo sintomas3 como rash138 cutânea43 da pele7, urticária73).
Interações:
O uso de alguns medicamentos pode afetar a ação dos contraceptivos orais, reduzindo a eficácia destes produtos ou pode causar sangramentos inesperados (p.ex., medicamentos que contenham Erva de São João ou medicamentos usados para o tratamento da epilepsia51, da tuberculose106, da AIDS e de outras infecções12), veja item “Molièri® 30 (drospirenona + etinilestradiol) e outros medicamentos”.
Informe ao seu médico, cirurgião-dentista ou farmacêutico o aparecimento de reações indesejáveis pelo uso do medicamento. Informe também a empresa através do seu serviço de atendimento.
Em especial se essas reações forem graves ou persistentes, ou se houver mudança no seu estado de saúde111 que possa estar relacionada ao uso de Molièri® 30 (drospirenona + etinilestradiol).
O QUE FAZER SE ALGUÉM USAR UMA QUANTIDADE MAIOR DO QUE A INDICADA DESTE MEDICAMENTO?
Não existem experiências clínicas de superdose com Molièri® 30 (drospirenona + etinilestradiol). Caso você tome vários comprimidos de Molièri® 30 (drospirenona + etinilestradiol) podem ocorrer enjoos, vômitos93 ou sangramento vaginal discreto. Se a ingestão acidental ocorrer com uma criança, consulte o médico.
Em caso de uso de grande quantidade deste medicamento, procure rapidamente socorro médico e leve a embalagem ou bula do medicamento, se possível. Ligue para 0800 722 6001, se você precisar de mais orientações.
INFORMAÇÕES AO PACIENTE
VENDA SOB PRESCRIÇÃO MÉDICA
M.S.: 1.0043.1079
Farm. Resp.: Dra. Maria Benedita Pereira – CRF-SP 30.378
Importado e Registrado por:
EUROFARMA LABORATÓRIOS S.A.
Av. Vereador José Diniz, 3.465 - São Paulo - SP
CNPJ: 61.190.096/0001-92
Indústria Brasileira
Fabricado por:
Laboratórios León Farma S.A.
C/La Vallina s/no – Poligono Industrial de Navatejera 24008
Villaquilambre – León, Espanha
SAC 0800 704 3876

